古曼童是真的存在吗?古曼童佛牌什么价格怎么养?
发布时间:2024-01-24 14:35:59 来源:96845 编 辑:9万精编
|
近日袁立在微博上曝光了明星为了红养小鬼的事,说的非常的恐怖,据说泰国的小鬼都是死去的婴儿,明星为了红,甚至还会用尸油来当口红涂抹,好渗人啊!有知情人士透漏说养小鬼和古曼童在泰国都是属于阴牌,如果身子不正的人乱请这种阴牌有可能会被反噬,之前咱们网站上有过几篇关于养小鬼的八卦新闻,真实性不太清楚,今天咱们谈谈古曼童的一些神秘事。
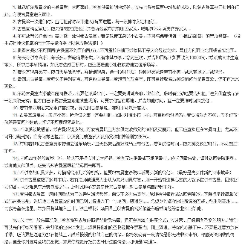
先看看袁立是怎么说的 ![]() 古曼童是真的存在吗? 那么问题来了,古曼童真的存在吗?答案是肯定的!古曼童是真的有这个东西,在泰国也叫“金童子”或者“佛童子”,这些古曼童是用不同的材料做成的,然后会让泰国的高僧把死去婴儿的灵魂注入其中,这样他们就有了灵性,一般在泰国古曼童会用来保护宅院,他生性非常的善良。 ![]() 泰国90%的人都信仰佛教,有很多灵异奇怪的故事,人们对古曼童也是深信不疑,至于会不会有这么好的功效,按照科学的角度来说不太可能有,但是这个世界有太多无法解释的事,谁能说的准呢? 据说很多明星都会请古曼童和小鬼,古曼童跟小鬼不太一样。 古曼童根据主人的要求不同,会分很多类型,有招财型、攻击型、守护型、招人缘型、招异性缘型等等。 明星请的一般都是招人缘、招财的。 古曼童佛牌什么价格怎么养? 古曼童的价格很难说的,大师给注入灵魂的就非常的贵,一般店里的可能就便宜些,据说最便宜的古曼童也得成百上千元。而被一些知名大师注入灵魂(类似开光)的可能要几十万、几百万都有可能。 ![]() 养古曼童可以说非常多的注意事项,比如第一次请回家入门的时候应该先给他烧5根香,并且告诉他家里有多少人,不让让他作弄家人等等,还要每天喂水、养乐多啊等等,毕竟都是小孩跟点孩子们喜欢吃的东西,具体的奉养规矩还有很多,详情可以看下面这个图表,一条条的学习。 ![]() |



