余景天景立ktv事件是什么?景立KTV调查结果官方已给答复
发布时间:2022-08-11 11:33:20 来源:96845 编 辑:9万精品
|
景立ktv事件,指的是有网友通过搜索查询发现“成都景立”、“景立歌楼”这个地点多次出现在一些刑事案件的相关判决书中,而这些判决书中大部分都是涉嫌“D品交易”相关的,而网友发现“景立KTV”是余景天家开的,所以在这个查询结果被曝光之后,余景天在网络上遭受了大量非议,被网友草率的认定为劣迹艺人。
不过,有懂的网友表示:“景立KTV只是作为一个参考坐标地址出现,案发是在地表建筑附近。” ![]() 网友还专门去政府相关部门进行了咨询,内容和答复如下: 问:
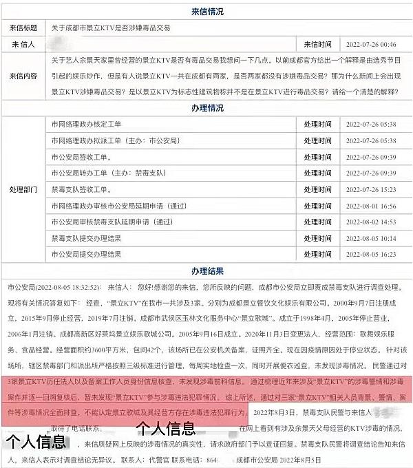
关于艺人余景天家里曾经营的景立KV是否有毒品交易我想问一下几点。以前成都官方给出一个解释是由选秀节目引起的娱乐炒作,但是有人说景立KTV一共在成都有两家,是否两家都没有涉嫌毒品交易?那为什么新间上会出现景立KTV涉嫌毒品交易?是以景立KTV为标志性建筑物称井不是在景立KTV进行毒品交易?请给一个清楚的解释?
答:
您好!感谢您的来信,您所反映的问题,成都市公安局立即责成毒支队进行调查处理。现将有关情况答复如下:经查,“景立KTV在我市一共沙及3家。分别为成都景立餐饮文化娱乐有限公司,2000年9月7日注册成立,2015年9月停止经营,2019年7月注销。成都市武候区玉林文化服务中心“景立歌城”。成立于1998年4月,2005年停止营业,2006年1月注销。成都高新区好菜景立娱乐歌城公司。2005年9月16日成立。2020年11月3日变更法人,经营范围:歌舞娱乐服务、食品经营。经营面积约3600平方米,包间42个,该场所已在公安机关备案,证照齐全。现在因疫情原因处于停业状态。针对该场所,辖区禁毒部门和派出所产格按照三级标准进行管理,每周实地检查一次,同时开展便衣巡查,未发现涉毒情况。民警通过对3家景立KTV历任法人以及备案工作人员身份信息核查,末发现沙毒前科信息。通过梳理近年来涉及“景立KV的涉毒警情和沙毒案件并逐一回溯复核后,暂未发现景立KTV参与沙毒违法犯罪情况。综上所述,通过对三家景立KTV相关人员背景,警情、案件等沙毒情况全面排查,不能认定立歌城及其经营方存在涉毒违法犯罪行为。
![]() 余景天的妈妈李勤,8月11日,也在微博上分享了余景天的无犯罪证明,她说:“大家好,我是余景天的母亲李勤,在这里代表我和余景天的父亲余萍针对网络上大量关于“景立ktv”的谣言进行回应。在过去一年多的时间里,我们全家持续在遭受网络上的污蔑造谣和引战抹黑,虽在第一时间已进行了报案,但因无意占用公共资源没有在网络上发出相关澄清内容。我们选择忍耐的结果是各种造谣中伤愈演愈烈,站在父母的角度无法再继续容忍,特此发出无犯罪记录证明以及相关回执,并坚决保留追究法律责任的权利。” ![]() ![]() |






